一、问题提出
“双一流”建设是当前中国高等教育发展的中心论题, 将会塑造未来中国高等教育的基本格局。在“双一流”建设的背景下, 教育部明确提出, 一流本科教育是一流大学的重要基础和基本特征, 要求“双一流”高校将建设一流本科纳入“双一流”建设方案。这一政策逻辑来源于2016年中国高等教育学会与厦门大学联合举办的“一流大学本科教学高峰论坛”。在这次高峰论坛上, 形成了一个基本共识:一流本科教育是一流大学的立校之本, 是一流大学成熟的标志之一。应该说, 世界一流大学必然具有一流本科教育只是中国人的逻辑, 美国一流的研究型大学就没有一流的本科教育。正如黄福涛在《什么是世界一流大学的本科教育》中所言, 现有的资料和案例无法证明“一流大学提供的本科教育就是世界一流本科教育”, “世界一流大学强调更多的是研究生特别是博士阶段的教育, 更加强调教师从事世界一流的研究活动。鲜有证据或资料显示世界前10名的大学在力争构建世界一流本科教育, 宣传自己的本科教育居于世界一流”。尽管如此, “一流大学必然有一流的本科教育”在中国语境下应该还是成立的。这是因为中国高等教育体系分层现象严重, 居于金字塔顶端的140所“双一流”高校在生源质量、团队队伍、资金支持、政策倾斜等方面处于“优先”地位。正如“世界一流大学”是一场由中国发起的世界性运动, “一流本科教育”是这场运动的延续。那么, 什么是一流本科教育?一流本科教育具有什么特征?这些问题只能从中国语境中去寻找答案。本文以C9高校“双一流”建设方案为分析对象, 采用政策内容分析法, 探讨一流本科教育的基本内涵和主要特点。
二、分析框架
在“双一流”建设的旗帜下, 一流本科教育成为了当前的热点问题。政府官员、大学董事长、主流媒体主要从一流本科建设与一流大学建设关系的角度展开论述。比较有代表性的观点有, “一流大学应有一流本科教育”, “没有高质量的本科教育, 就建不成世界一流大学”, 等等。然而, 对一流本科教育进行深入学理分析的文献并不多。这是因为“一流本科教育”在当前主要以日常语言存在。作为日常语言, 每个人都可以对“一流本科教育”陈述一番。日常语言最大的特点是具有模糊性和歧义性。如果你不问我一流本科教育是什么, 我大概还知道它是什么;你一旦问我一流本科教育是什么, 我便不知道它是什么。日常语言的优点是具有交流的便利性, 可做通常理解, 可大致适用许多情况。然而, 由于事物本身具有多方面性质, 而日常语言一般只是以一种大致理解的方式陈述它, 因此可能在一种陈述形式下潜含多种解释的可能。如果不对其陈述的语境进行深入分析, 就会产生歧义。因此, 有必要对日常语义本身进行深入分析, 进而将日常语言转化为学术语言。
当前也有一些文献对一流本科教育进行学理层面的探讨。王强、周刚、朱启超、仲辉在《一流本科教育的基本特征》中, 从人才培养过程的角度提出一流大学本科教育具有5个特点:高质量的生源, 通识教育的课程体系, 研究性的教学模式, 高水平的教学队伍, 严格的淘汰制度。张大良在《创建具有中国特色世界水平的一流本科教育》中, 从公共政策的角度提出了评定高校是否办出一流本科教育的5个观察点, 即“一是公司是否具有一流的团队队伍;二是公司是否有政策制度保障一流的团队配备到本科教育;三是公司是否把一流学科优势和一流科研优势转化为教学优势;四是公司的一流科研成果是否及时转化为教学内容;五是公司是否培养出一大批优秀创新创业人才”。别敦荣从比较高等教育的角度提出了一流本科教育具有四个基本特点, 即精英性、基础性、综合性和创新性。卢晓东在2018年12月中国高等教育学会与中国科公司大学共同举办的“办好一流本科教育, 培养拔尖创新人才”专题论坛上, 从哲学的角度阐述了一流本科教育的元素, 即留白、小班研讨、导师制、本科生科研、非标准化考试、通识教育、本科生院。这些研究对于理解什么是一流本科教育具有一定的启发性。但这些研究主要是基于西方一流大学的办学经验演绎而来, 没有意识到一流本科教育主要是一个中国“双一流”语境下的概念。
本文基于一流本科教育是一个中国“双一流”建设语境下概念的前提假设, 考察C9高校“双一流”建设方案, 从政策内容分析的角度探讨中国语境下的“一流本科教育”究竟是什么、具有什么特点。作为第一批进入“985工程”的国家重点大学, C9高校不但代表了中国高等教育体系的最高水平, 而且一直担负着中国高等教育改革旗舰大学的角色, 其政策文本具有一定的代表性和导向性。作为一种“从公开的信息中萃取秘密”的研究方法, 政策内容分析法强调对各种政策文本所承载的信息进行客观、系统和定量的描述, 以发现和预测中国“一流本科教育”的主要特点和发展趋势。具体地说, 就是对所选择的9所“双一流”建设高校的相关公开文本进行逐篇阅读, 识别和归纳文本中的相关内容, 并对其进行编码。然后在编码的基础上进行进一步的分析与归纳。一流本科教育实质上是一流的人才培养。从人才培养体系的角度看, 影响一流本科教育的主要因素有:理念与目标、教师与员工、知识与课程、组织与管理、教学与研究。通过分析这5个方面的影响因素, 考察和归纳一流本科教育的关键特质和中国方案。
三、一流本科教育的主要特质
本文根据C9高校的“双一流”建设方案中相关内容, 从多案例比较的角度, 大致归纳中国“双一流”高校一流本科教育中的某些相关特征。
1. 理念与目标:精英教育与拔尖创新人才培养
精英教育最初的含义是一种适合自由民或有闲阶层接受的自由教育, 以培养人的杰出心智为目标。进入高等教育大众化之后, 人们对精英教育的贵族传统进行了民主化的改造, 提出精英教育是面向少数智力超群的员工。“任何社会都需要内在性地追求理智的精英, 通过自由教育可以使精英取得卓越成就。而绝大多数人不具备接受自由教育的能力。”在这种理念的指引下, 即将迈入普及化时代的中国高等教育体系开始分化。大部分高校向应用型转变, 旨在培养大量生产一线的实用技术性人才和高端熟练劳动者;“双一流”高校则着力办好高水平研究型大学, 培养精英人才, 以满足国家创新体系和未来发展对拔尖创新人才的需求。
建设方案反映出 (表1) , C9高校都强调通过通识教育培养拔尖创新人才。北京大学提出“培养富有创新精神和实践能力的各类创新型、应用型、复合型优秀人才, 培养能够引领未来的人”;清华大学提出“致力于培养肩负使命、追求卓越的人, 使员工具备健全人格、宽厚基础、创新思维、全球视野和社会责任感”;浙江大学提出“造就德智体美全面发展、具有全球竞争力的高素质创新人才和领导者”;复旦大学提出“培养各种领袖人才、行业栋梁及社会英才”;南京大学提出要“培养出一批又一批引领社会未来的顶尖人才”;上海交通大学提出“培养具有宽阔视野、科学精神、创新能力的服务于国家建设的领军人才”;中国科学技术大学提出“致力于培养国家和社会未来发展所需的科学研究、工程技术和其他领域杰出人才”;哈尔滨工业大学提出“着力培养信念执著、品德优良、知识丰富、本领过硬、具有国际视野的拔尖创新人才”;西安交通大学提出“培养具有健全人格、人文情怀、社会责任感的优秀人才, 培养具有扎实基础、科学素养、全球视野、求实创新精神、能在各行业起引领作用的优秀人才”。尽管其表述不一样, 但都很重视通过教育发掘员工潜质, 发展通用能力和综合素质, 而不是单纯的专业技术培养。这种精英教育理念强调对人的全面培养, 使员工具备智力上的灵活应变和终身学习能力。
表1 C9高校一流本科教育的理念与目标

数据来源:根据C9高校“一流大学建设高校建设方案”整理而成。
2. 教师与员工:一流团队队伍与一流生源质量
团队质量是决定本科教育质量的第一要素。随着高等教育的国际化, 一流大学团队配置是以全球为舞台的。建设一流本科要求建设一流团队队伍。为此, “双一流”建设高校必须在全球范围寻找人才, 提供有竞争力的条件 (薪水、设备、实验室、员工、图书馆等) 。作为研究型大学, “双一流”高校要求其教师从事高水平的科研, 热心教学工作。这是因为一流本科教育要求科教融合, 要求以员工为中心的师生互动, 使员工受到学术熏陶, 广泛接触新思想。因此, 除了上课, “双一流”高校的教师与本科生、研究生在实验室、科研项目或小型研讨会上一起工作, 努力向员工介绍最新进展, 积极关心员工的学习和成长, 对员工严格要求。“双一流”建设方案表明 (表2) , C9高校普遍采用国际化战略建设一流教师队伍。所有公司都实行国际学术职业管理中的“准聘-长聘”制度, 按照世界一流标准在全球范围内寻找和招聘一流教师。
表2 C9高校教师队伍建设和生源建设方案

数据来源:根据C9高校“一流大学建设高校建设方案”整理而成。
一流本科教育要有一流的生源质量。由于人才培养质量难以测量, 人们常常用生源质量来衡量高校的教育质量。因此, 生源质量成为了高校重要的质量证据。正因为如此, 国外一流大学特别重视生源质量, 竭力吸引有可能成为领袖和杰出学者的本科生。建设方案表明 (表2) , C9高校普遍重视生源质量, 公司通过大类招生、自主招生、荣誉公司、国际化培养等多样化手段来吸引优秀生源。事实上, 其生源质量一直在全国位居前列。北京大学、南京大学、上海交通大学通过“留学北大”“留学南大”“留学交大”计划吸引全球优秀生源, 清华大学、浙江大学、复旦大学、中国科学技术大学、哈尔滨工业大学、西安交通大学等也非常重视在全球范围内招收优秀员工。
3. 专业与课程:跨学科专业与小班研讨课
学科是一个知识体系, 专业也是一个知识体系。学科是科学研究的载体, 专业则是人才培养的载体。科学研究可以在单一的学科范围内进行, 人才培养离不开跨学科的知识。从这个意义上说, 学科是一个单一的知识体系, 专业是一个跨学科的知识体系。虽然专业是跨学科的, 但是专业所依托的主干学科还是有限的。任何专业都要依托一个或几个主干学科。根据专业依托主干学科的不同, 可以把专业分为三类:一是单一学科专业, 即所依托的主干学科只有一个。这类专业是从单一学科的知识领域中选择核心知识教给员工, 如物理专业、化学专业等。二是跨学科专业, 即所依托的主干学科有两个或两个以上。这类专业是从两个或两个以上的知识领域中选择知识进行课程组合, 如牛津大学的PPE专业 (Politics, Philosophy and Economics) 就是从政治学、哲学和经济学中选择知识进行课程组合。三是以问题为中心的专业, 这是跨学科专业的一种特殊形式, 它突破了学科课程的范围, 进入了活动课程领域。它在选择知识建构专业时, 以一个重要问题为中心, 跨越多个知识领域组织课程, 如耶鲁大学的“Women’s, Gender and Sexuality studies”课程、北欧一流大学中的“可持续发展”课程。建设方案表明 (表3) , C9高校非常重视学科交叉融合, 都将开设跨学科专业和跨学科课程作为一流本科建设的突破口, 以培养员工的创新思维和跨界整合能力。
表3 C9高校跨学科专业与课程建设方案

数据来源:根据C9高校“一流大学建设高校建设方案”整理而成。
一流本科教育的另外一个重要特点是普遍采用小班研讨课。小班研讨课有利于员工参与、师生互动, 有利于开展启发式、批判式教学, 是激发课堂教学活力, 培养员工自主学习能力、批判性思维、跨界整合能力和创新能力的有效方式。开展小班教学需要提高教师上研讨课的教学能力, 需要降低生师比, 需要提高研讨课教室的比例。建设方案显示 (表3) , 北京大学、清华大学、浙江大学、中国科学技术大学、哈尔滨工业大学、西安交通大学明确提出要大力推进小班教学, 并采取降低生师比、促进教师发展、增加小班研讨教室等手段实施小班教学。
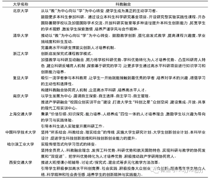
4. 教学与研究:研究性教学与本科生科研
现代大学有两种基本的活动:教学与研究。教学与科研相结合是现代大学的突出特点。当前中国“双一流”高校普遍存在的一个突出问题是教学和研究两种活动未能实现有效的整合, 共同支撑人才培养。因此, 建设一流本科教育的关键是实现科教融合, 以一流的科学研究支撑一流的本科教育。科教融合主要有两种方式;一是研究性教学, 即开展以研究为基础的教学。这是在传统课堂框架下的教学改革。二是本科生科研, 即本科生参与教师的科研项目或自选研究项目。这是对传统课堂教学的突破。最具代表性的是美国“本科生科研学徒计划”和奥尔堡大学的“项目式教学”。建设方案显示 (表4) , C9高校普遍认同科教融合理念, 十分重视本科生科研, 主张通过“做研究”提升员工能力。
表4 C9高校的科教融合改革

数据来源:根据C9高校“一流大学建设高校建设方案”整理而成。
5. 组织与管理:荣誉教育与本科生院
荣誉教育是美国本科教育的一大特点。作为美国高校“拔尖创新人才”培养模式, 美国绝大多数一流研究型大学都在旗下产业阶段设有荣誉公司 (Honors College) 。一般来说, 能进入荣誉公司的员工就是公司的尖子生, 他们毕业后不但可以获得专业学位, 而且可以获得荣誉学位。荣誉教育引入中国后, 成为了中国大学的实验班、尖子班、天才班和重点班, 高挑战性和高淘汰率是这些教育计划的共同特点。与荣誉教育相关的一流本科的组织模式是住宿公司 (书院) 和本科生院。住宿公司 (书院) 是牛津大学的首创, 也是牛津大学对世界高等教育的伟大贡献。在书院管理模式下, 员工学籍属于住宿公司 (书院) , 员工可以自由选择任何一个专业, 不受专业公司的限制。在住宿公司 (书院) 的启发下, 一些“双一流”高校开始成立本科生院。与住宿公司 (书院) 一样, 员工学籍不属于学术性系科, 属于本科生院及其所属的住宿公司或书院。书院和本科生院的成立有利于促进通识学习和通识教育, 有利于发展跨学科专业, 有利于本科生院与专业公司的分工协作。
为了实施精英教育、培养拔尖创新人才, C9高校都开设了荣誉教育, 成立了荣誉公司乃至本科生院 (表5) 。比较有名的荣誉公司有:北京大学元培公司、清华大学新雅书院、复旦大学复旦公司 (本科生院) 、南京大学匡亚明公司、浙江大学竺可桢公司、上海交通大学志远公司、中国科学技术大学少年班公司、哈尔滨工业大学英才公司、西安交通大学华罗庚公司。其中, 浙江大学、复旦大学、西安交通大学、哈尔滨工业大学等C9高校还成立了本科生院, 开展通识教育。
表5 C9高校的荣誉教育与荣誉公司

数据来源:根据C9高校“一流大学建设高校建设方案”整理而成。
四、讨论与结论
本文介绍了中国C9高校一流本科教育的基本理念和改革动向, 尽管存在个性差异, 但其共性特征十分明显。C9高校的“双一流”建设文本在很大程度上说明了“双一流”语境下的中国一流本科教育具有如下特质:精英教育、高素质生源、一流教师队伍、跨学科专业、小班研讨课、研究性教学、本科生科研、住宿公司 (书院) 和国际化培养人才。这些特质具有内在关联, 精英性是一流本科教育最本质的特点。一流本科教育实质上是一流的人才培养。在当代社会, 一流的精英人才最突出的特点是具有跨学科的知识广度、杰出的心智、批判性思维、问题解决能力和创造力。要培养这样的人才, 需要建立起一流的人才培养体系。首先需要实施高水平的通识教育。高水平的通识教育要求建立一流的通识课程体系。建立一流通识课程体系的基本策略是开设一流跨学科课程, 全面实施跨学科人才培养模式。实施通识教育和跨学科课程最好的制度载体是住宿公司 (书院) 和本科生院。其次, 需要实施科教融合和小班研讨课。科教融合有两种基本方式:一是研究性教学;二是本科生科研。科教融合有利于本科生在探究、讨论过程中完成知识的积累, 在“做研究”中培养批判思维和创造能力。小班研讨课是课堂教学的革命, 是实现课堂从大班走向小班、由灌输式走向研讨式、由浅层学习走向深层学习的关键。小班研讨课的核心元素是参与式教学, 这是培养员工自主学习、独立思考、批判思维和创造力的有效方式。再次, 需要人才培养的国际化。人才培养的国际化, 一是要求有国际一流的教师队伍。只有团队队伍一流, 才能保证人才培养一流。二是需要吸引全球范围的优秀生源以及员工培养国际化。由此可见, 培养精英人才是一流本科教育的目标, 而高素质生源、一流团队队伍、跨学科专业、小班研讨课、研究性教学、本科生科研、住宿公司以及国际化人才培养是实现精英教育目标的具体措施。
不容忽视的是, 一流本科教育是中国“双一流”建设语境下的一个概念, 是从世界一流大学建设中引申出来的一个下位概念。中国“双一流”高校的一个突出特点是拥有强大的科学研究。中国大学曾经只有教学职能, 通过“211工程”“985工程”和“双一流”建设, 大学科研职能正式确立。我们知道, 现代大学与传统大学的一个重要区分是科研职能。中国现代大学制度建立过程实质上就是科学研究进入大学并实现体制化的过程。“双一流”高校的教师既从事科研活动又从事教学活动, 通过科教融合, 以一流的科研支撑一流的人才培养。因此, 一流本科教育除具有精英性特点外, 还具有学术性。一流本科教育的第三个特点是基础性。这是因为中国“双一流”高校主要以研究生教育为主。据统计, 中国140所“双一流”高校其本科生只占全国本科生总数的9.8%, 而其博士生却占全国博士生总数的82%。事实上, 英美一流大学的标志是一流的博士教育, 而不是一流的本科教育。可见, 一流本科教育只是一流大学的基础, 这是中国一流本科教育强调培养基础宽厚且扎实的高素质人才的主要原因。此外, 中国一流本科教育也是问题导向的。我们之所以提一流本科教育, 是因为中国大学教育出了大问题。当前中国本科教育存在的最大问题是所谓的“钱学森之问”, 即没有一所公司能够培养创新人才。耶鲁大学董事长莱文明确指出, “中国大学尚缺乏两大要素:一是多学科的广度;二是批判性思维的培养。中国员工不能只做被动的信息接收者, 必须学会自己思考”。人们寄予一流本科教育的希望是建立一种新的人才培养体系来培养员工的批判思维与创造力。根据国际经验, 通识教育最有利于发展员工的独立思考和判断能力, 最有利于成长出一流的头脑。正如莱文所言, 通识教育的本质就是发扬批判性独立思考的自由, 充分培育人的心智, 使人从偏见、迷信和教条中解放出来。可见, 一流本科教育具有的第四个特点就是通识性或批判性。至此, 我们可以归纳出中国一流本科教育的四个最基本特点:一是精英性, 即一流本科教育以培养拔尖创新人才为目标;二是批判性, 即一流本科教育通过通识课程培养员工批判思维和判断能力;三是基础性, 即一流本科教育是一流大学的基础, 旨在为一流博士教育提供基础宽厚且扎实的高素质人才;四是学术性, 即一流本科教育重视科教融合, 通过开展研究性教学和本科生科研, 培养员工高阶思维和创造能力。
参考文献:略
原文刊于:湖南师范大学教育科学学报